2022年的初级会计大家复习得怎么样了?现在都快2月中旬了,距离2022年的初级会计职称考试还有将近3个月整的时间,大家一定要坚持复习哦。想要一次性通过初级会计考试,三天打鱼两天晒网那肯定是不行的。别看初级会计考试只考两门,但目前的考试通过率还是不足40%的。
所以说备考还是不容忽视的,要做好计划,找好方法,按时复习。今天我给大家整理了非常实用的2022年初级会计考试31页高频重点,把考试经常考的内容都重新做了整理,大家在复习完成之后一定要再抓一抓重点,争取考试稳拿90分!
经济法基础17页高频考点
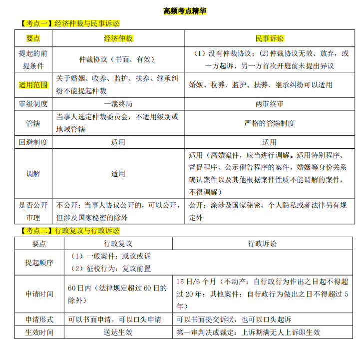
考点一:经济仲裁与民事诉讼
经济仲裁与民事诉讼提起的前提条件、适用范围、审级制度回避制度等等。
考点二:行政复议与行政诉讼
行政复议与行政诉讼的提起顺序、申请时间、申请形式与生效时间。

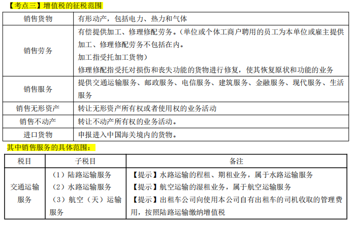
考点三:增值税的征税范围
增值税的征税范围包括销售劳务,销售服务、销售无形资产、销售不动产、进口货物5项。

销售服务则包含了具体的5项:交通运输服务、金融服务、现代服务和生活服务

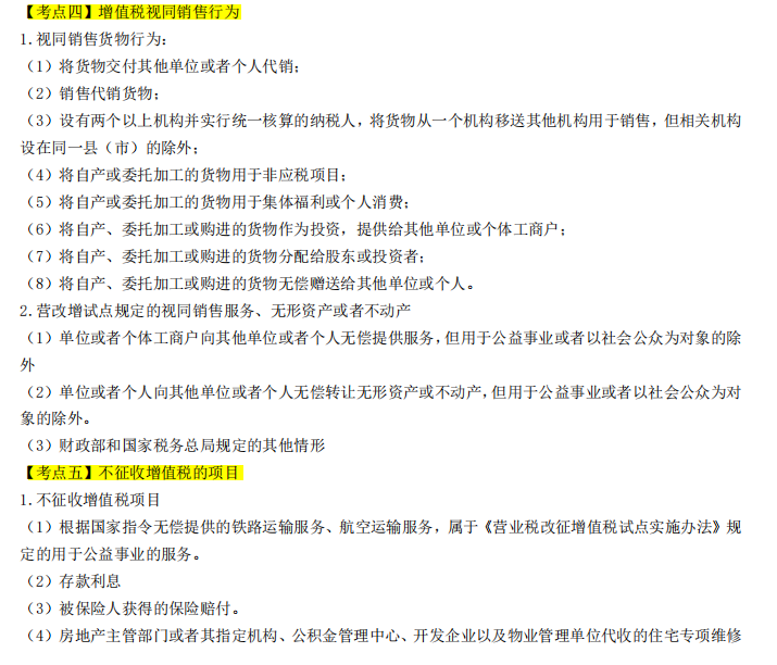
考点四:增值税视同销售行为
(1)如:将货物交付其他单位或者个人代销;将自产或委托加工的货物用于非应税项目
(2)营改增试点规定的视同销售服务、无形资产或者不动产
考点五:不征收增值税的项目
如:存款利息 、被保险人获得的保险赔付等等

考点六:增值税税率
增值税的税务包括:0%,3%,6%,10%,16%共5档税率;不同的行业或产品会收取不同的增值税。
如:天然气、图书、自来水是交10%的增值税;小规模纳税人是3%的增值税。

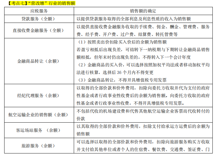
考点七:“营改增”行业的销售额

初级会计实务14页高频考点
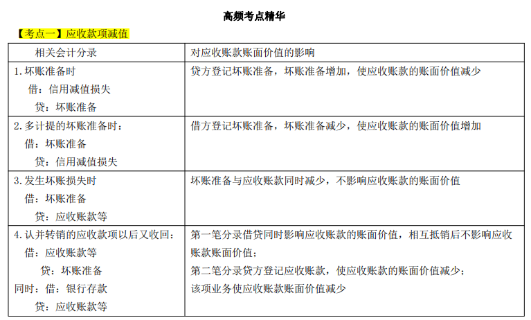
考点一:应收款项减值
发生坏账损失时可以这样记会计分录,借:坏账准备,贷:应收账款等

考点二:交易性金融资产的账务处理
在持有交易性金融资产的时候,收回未领取的股利或者利息的时候,可以记,借:其他货币资金,贷:应收股利或应收利息。

考点三:发出存货的计价方法
主要包括个别计价法、先进先出法、月末一次加权平均法、移动加权平均法

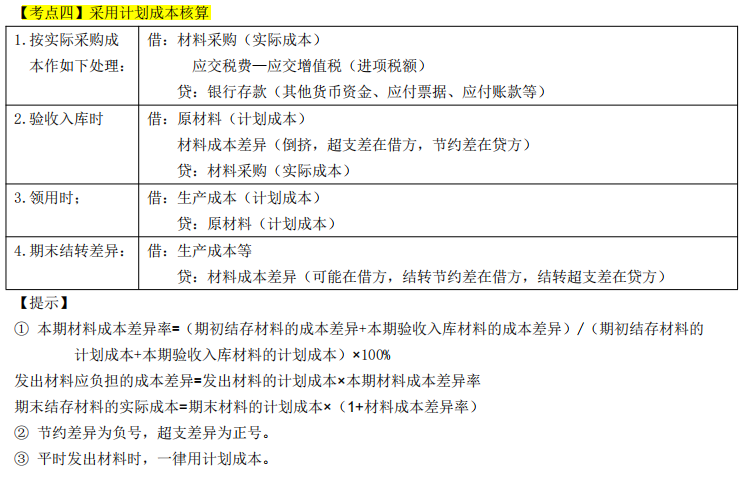
考点四:采用计划成本核算
领用原材料的时候,可以记,借:生产成本,贷:原材料

考点五:与建造不动产相关增值税的内容总结

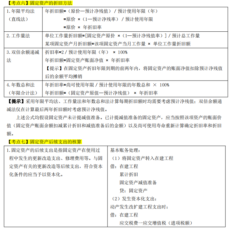
考点六:固定资产的折旧方法
包括年限平均法、工作量法、双倍余额递减法、年数总和法
考点七:固定资产后续支出的核算

……
篇幅有限,2022年初级会计《经济法基础》与《初级会计实务》的高频考点就先总结到这里,有完整的可以分享给大家,希望大家都能有个好成绩,谢谢。

原文链接:https://zhuanlan.zhihu.com/p/466239210













