你知道企业的成本费用该如何控制吗?在企业生产经营过程中,成本是很重要的一部分,企业的成本包括人力成本、生产成本、采购成本、物流成本、管理成本等等。
今天我就跟大家分享一份我们财务经理编制的企业成本费用控制精细化管理手册,一起来看看吧~
企业成本费用控制精细化管理
目录:9章7万字

第一章:企业成本费用的构成
1.1人力资源成本
人力资源成本主要包括四个方面,分别是取得成本,包括招聘、录用、安置;开发成本,如培训、;使用成本,包括奖励、维持、健康;离职成本,如离职补偿。
想要管理控制人力成本,可以先编制人力成本预算管理制度,把产生的成本分类控制。

1.2生产成本
生产成本主要指的是生产中产生的材料费用,直接人工成本和制造费用这三个部分。
企业想要控制生产成本,就必须先制订生产成本的标准与使用分摊的准则,形成有效的监督体系,把成本的汇总、统计、核算都按照规定计算清楚,最后再编制相应的成本绩效报告。

1.3 采购成本构成分析方案
为了控制采购成本,可以制订相应的采购成本构成明细表

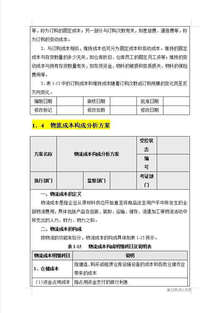
1.4 物流成本构成分析方案
包括仓储成本、运输成本、装卸成本、包装成本等等

第2章:人力资源成本费用控制
2.1取得成本的控制
优化招聘成本的方案

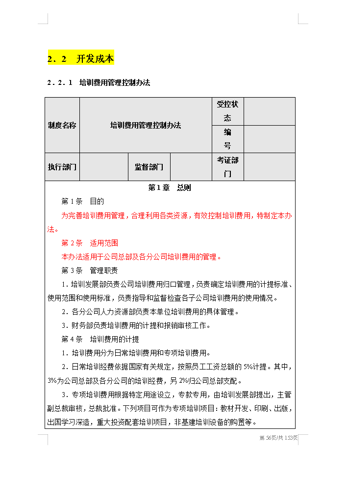
2.2开发成本

第3章:生产成本费用控制

……
篇幅有限,成本费用控制精细化管理就先到这里了,有完整的,希望能帮到大家。
原文链接:https://zhuanlan.zhihu.com/p/467705720
© 版权声明
声明📢本站内容均来自互联网,归原创作者所有,如有侵权必删除。
本站文章皆由CC-4.0协议发布,如无来源则为原创,转载请注明出处。
THE END














