如何高效准备英语四级?
首先,大家要养成一个星期做一份真题的习惯,最好按照英语等级考试的时间,固定在某个时间段做真题。
做完真题之后大家不要就把试卷搁在一边,大家做完之后把答案对好之后,关于阅读部分,一定要把不懂的句子、单词查出来,看懂,然后把这些句子、单词背熟(单单看几遍作用是不大的)。
接下来就是听力部分,把做好的那份真题的听力反复听,反复听,听到很熟悉或者自己可以很顺溜说出来为止。
关于翻译这个部分其实是比较难的部分,小版认为顺其自然就好,当你的阅读和单词积累到一定量的时候,自然就翻译出来了。
今天整理了《2015-2023年3月历年英语四级真题及答案》给大家,老规矩,看完随手点赞,四六级会上岸!
一、这份真题详细包括哪些内容?
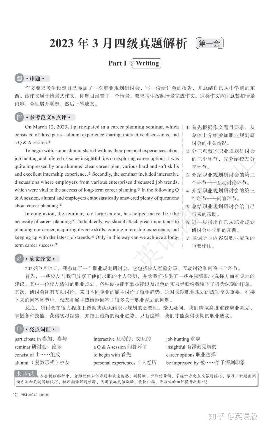
1)2023年3月大学英语四级真题(第一套)
2)2023年3月大学英语四级真题(第二套)
3)2023年3月大学英语四级真题(第三套)
4、2023年3月大学英语四级真题答案解析(第一套)
5)2023年3月大学英语四级真题答案解析(第二套)
6)2023年3月大学英语四级真题答案解析(第三套)
7)2023年3月大学英语四级听力音频(共用一套)
8)新版大学英语四级答题卡一张
9)2015-2023年3月历年所有真题和答案解析
这里还需要特别说明的是:因为2023年3月的英语四级考试全国只考了1套听力,所以第二套和第一套的听力内容完全一样,可能只是顺序不一样而已,所以另外两套试卷不再重复提供听力部分啊。

二、部分四级级真题展示:
1)真题部分


2)答案解析部分:


以上真题及答案解析,电子版完整下载看这里呢↓↓↓
原文链接:https://zhuanlan.zhihu.com/p/628906129












