不管是做财务分析还是编制财务报表,都会涉及到财务数据的计算。在财务工作中,这些财务分析公式都是很基础的了。如果想要做出一份完美的财务分析报告,那这些公式你也应该学会运用。
今天我就把这些财务报表计算公式和一些财务指标的分析公式分享给大家,大家可以打印下来慢慢学习~
财务报表计算公式
流动比率、速动比率、营运现金净流量比率、资产负债率、利息保障倍数

总资产周转率、应收账款周转率、存货周转率、固定资产周转率

营业利润率、成本费用利润率、资产报酬率、净资产收益率、资产保值增值率

每股收益、复利的终值与现值、普通年金的计算

贴现指标、非贴现指标

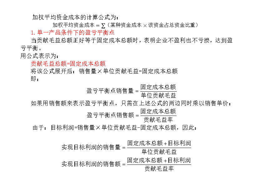
加权平均资金成本的计算公式

财务分析30个公式
盈利能力分析
如:销售净利率、资产净利率、总资产报酬率
盈利质量分析
如:全部资产现金回收率、盈利现金比率、销售收现比率

偿债能力分析
如:净运营资本、流动比率、速动比率、现金比率、产权比率与权益乘数

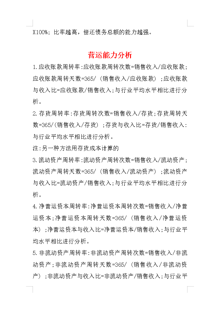
营运能力分析
如:应收账款周转率、存货周转率、流动资产周转率

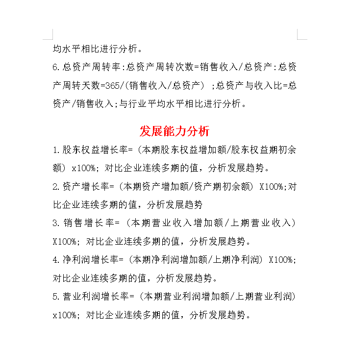
发展能力分析
如:股东权益增长率、资产增长率、营业利润增长率

……
篇幅有限,财务分析的计算公式就先给大家整理到这里了,有完整的,希望能帮到大家。
原文链接:https://zhuanlan.zhihu.com/p/471924745
© 版权声明
声明📢本站内容均来自互联网,归原创作者所有,如有侵权必删除。
本站文章皆由CC-4.0协议发布,如无来源则为原创,转载请注明出处。
THE END













