成本核算难吗?很多会计对成本核算都是迷迷糊糊的,分不清哪些是直接成本,哪些是间接成本。成本核算这个岗位在财务工作里还是很重要的,要知道企业计算利润是离不开成本的,成本越低利润也就越高。
在我成为成本会计之前我是没想到计算企业的成本是有多么的麻烦。在我做了五年的成本会计之后,才总算把成本分析、成本核算、成本控制搞得一清二楚。今天我就把我总结的企业成本核算管理的具体内容分享给大家,像成本核算的基本流程、成本核算的对象都有总结;一起来看看吧。
成本核算管理
第一章:总则
成本核算的基本原则,像合法性原则、受益原则、相关性原则、真实准确的合理原则。像合法性原则说的是财务成本核算要遵循《企业会计制度》,要按规定的分类来计算成本。

第二章:成本核算的基本程序
这里总结了成本核算的十大步骤,像预提费用和待摊费用的分配、材料成本的分配、固定资产的折旧、直接和间接费用的归集等等。

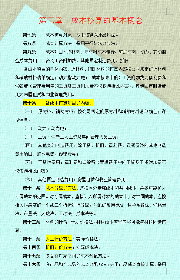
第三章:成本核算的基本概念
做成本核算首先要知道核算的内容或是对象,比如原材料、辅助材料、工资、固定资产的折旧等
等;其次是要找准方法。

第四章:成本核算的内容
什么是预提费用你知道吗?什么是待摊费用你知道吗?材料的成本核算你知道该怎么分配吗?

工资及工资性费用的分配:像制造费用、福利费用、劳保等等。

办公费用、差旅费用的归集处理

辅助部门成本对受益部门进行分配

在产品与产成品之间的成本分配

产品销售成本的计算
第五章:附则
……
篇幅有限,企业财务成本核算的管理就先给大家总结到这里,希望能帮到大家。

原文链接:https://zhuanlan.zhihu.com/p/446623449














