2021下半年全国英语等级考试(PETS)前段时间报名,很多大一、大二的同学来咨询这是什么考试。基于此,小编整理了这篇科普文来帮助大家了解,一起来看看吧!
戳:【正式完整版-含听力音频】2021年6月英语四六级考试真题解析
一、PETS考试介绍
全国英语等级考试(Public English Test System, 简称PETS)是教育部考试中心负责设计并实施的全国性英语水平考试体系。应试者不分年龄、学历、户籍等背景(但因政策原因,暂不面向仍在接受九年义务教育的学生),只要具备一定的英语基础,均可选择适合自己的级别。
PETS共有五个级别,各级别都十分重视对考生实际的语言交际能力的考查,均包括笔试和口试两个相对独立的部分。考生可以根据自己的需要分别报考笔试或口试。
笔试总分60分以上(含60分)为合格;口试3分以上(含3分)为合格。
一次考试,考生只允许报考一个级别,严禁考生同时在多个省级承办机构报考。
二、五个级别对应什么能力和工作

三、开考级别及时间
PETS一级至四级的考试报名和组织工作由各省级考试承办机构负责,具体开考情况请咨询考生所在省级考试承办机构。
考试时间为:
每年3月开考PETS一级B、一级、二级、三级,每年9月开考PETS一级、二级、三级、四级。

PETS五级取代了全国外语水平考试(WSK)中的EPT考试,其考试时间、组织方式与全国外语水平考试(WSK)的其他科目一致。PETS五级的考试时间为每年5月和11月,详情请参照全国外语水平考试网站。
四、报考的条件和要求
1.PETS考生报考资格不受职业、户籍以及受教育程度的限制(因政策原因,暂不面向仍在接受九年义务教育的学生),考生可以根据自己的英语水平选择参加任一级别的考试(一次只可报考一个级别)。
2.PETS实施网上报名和缴费,考生应密切关注中国教育考试网的PETS报考通知。
3.考生报名可使用的有效身份证件包括:居民身份证(含临时身份证)、护照、港澳台居民居住证、港澳居民来往内地通行证、台湾居民往来大陆通行证。考生应注意,考试时所持身份证件必须与报名时一致,证件不一致者不允许参加考试。
4.考生报名时应按规定步骤,注册、填写个人身份信息(个人信息应真实、正确),并上传考生本人近期(6个月内)正面免冠证件照(照片背景为白色或蓝色,宽33mm、高48mm,头部占照片长度的2/3,文件大小为10K-50K)一张。个人信息不准确或照片不符合要求可能会导致考生无法正常报名、考试,并影响成绩和证书的发放,报名一旦结束,信息不能修改。
5.自2019年下半年考试起,考试中有违规(认定为作弊)行为的考生,将连续两次禁止报考全国英语等级考试。例如,考生2019年9月考试违规作弊,则考生不能报名参加2020年3月和9月考试。
五、报名流程
全国英语等级考试(PETS)已在全部开考省份使用网上报名系统,考生请参照以下操作流程进行报名。
第一步:注册通行账号

说明:1、注册时考生须如实填写电子邮箱和手机号。2、同考次,一个通行证账号只能绑定一个考生的报考信息。
第二步:考生报考

六、考试大纲教材
PETS各级考试大纲和标准教程由教育部考试中心制定,高等教育出版社出版、发行。

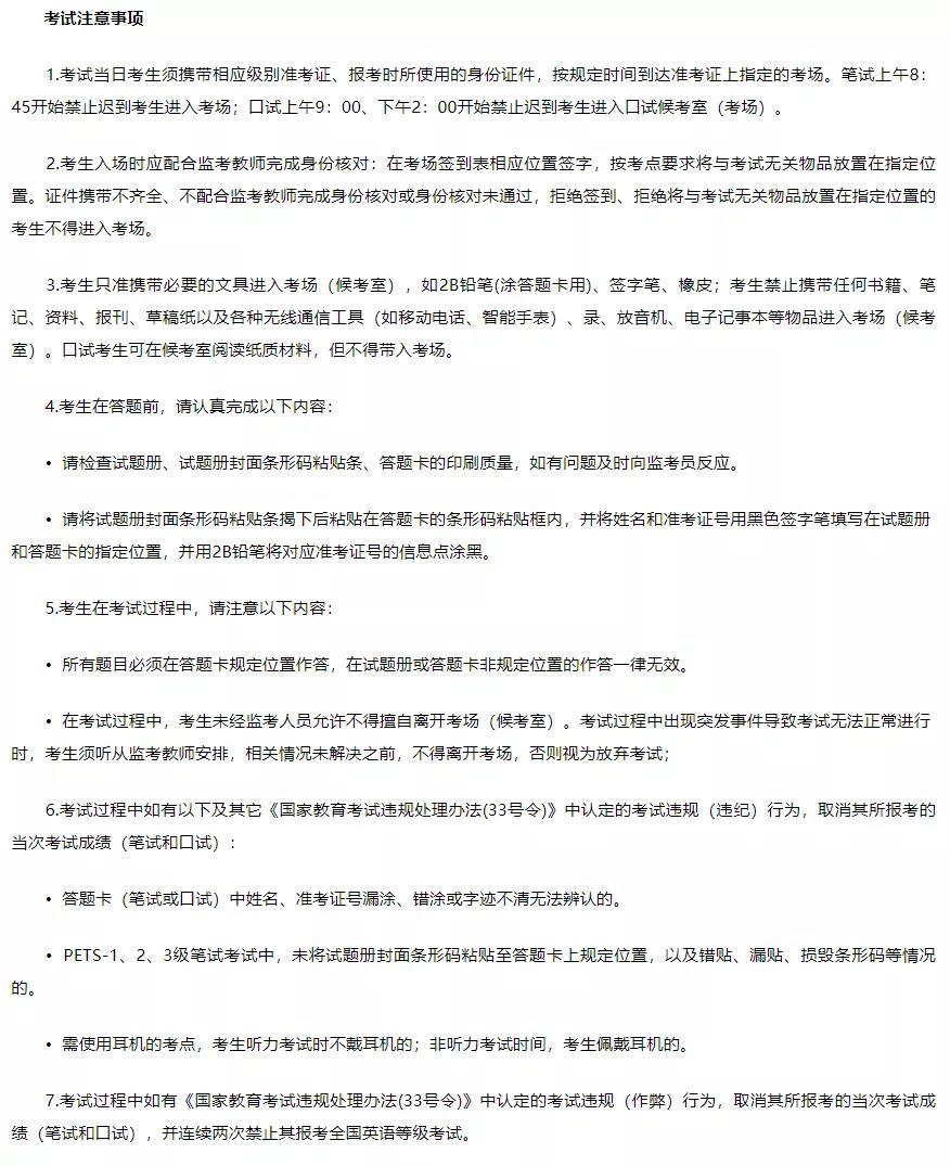
七、考试注意事项

八、考试成绩和证书
考试中心最迟在考试结束后50个工作日发布考生成绩,考生可登录中国教育考试网查询本次考试成绩。
笔试总分60分以上(含60分)为合格;口试3分以上(含3分)为合格。
一次考试中无论成绩合格与否,考生均可在中国教育考试网下载、打印“全国英语等级考试成绩通知单”。
同一次考试或相邻两次考试中,相同级别的笔试和口试成绩均合格的考生,可以获得由教育部考试中心核发的相应级别的《全国英语等级考试合格证书》。
自2021年3月考试起,我中心将不再发放纸质证书,考生可登录中国教育考试网“证书查询”页面下载、打印证书,该电子证书效力等同于纸质证书。
九、成绩复核
考生对分数的任何疑问,应在“中国教育考试网”公布成绩后5个工作日内,向考点提出书面申请,由考点统一汇总至省级承办机构申请复核,逾期不予受理。
十、PETS成绩的有效期
PETS第一至第四级的考试成绩有效期由招生部门、用人单位等自行决定。PETS第五级的考试成绩对公派出国留学人员有效期为两年;若作为其他用途,其有效期则和第一至四级一样由招生部门、用人单位等自行决定。
若PETS合格证书丢失后,可在“中国教育考试网”上申请补办成绩合格证明书。
十一、考试费用
考生报考PETS时可根据报考省规定,选择报考单项笔试、口试或者笔试、口试同时报考,并按规定缴纳考试费用。考生个人原因造成的错报、漏报或缺考等情况,我中心不予退费。
原文链接:https://zhuanlan.zhihu.com/p/390320811












